首页
优米娱乐划水麻将
协会概况
协会简介
领导介绍
现任理事
组织章程
组织架构
app优米
app优米
app优米
app优米
app优米
app优米
app优米
棋牌专业委员会
app优米
app优米
app优米
app优米
app优米
综合搏击
专业委员会
app优米
app优米
全国城区体育工作
专业委员会
联系我们
进入
协会项目
精品赛事
进入
培 训
进入
认定标准
进入
健康管理
进入
宣传推广
进入
品牌赛事
综合赛事
进入
职工足球
进入
职工乒乓球
进入
职工羽毛球
进入
桥牌
进入
优米官网登录入口网址
协会公告
协会会刊
会员风采
职工体育人随笔
进入
申请入会
您所在的位置:
网站首页
>
报名信息
>
正文
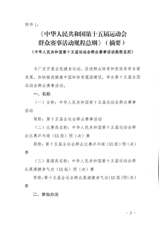
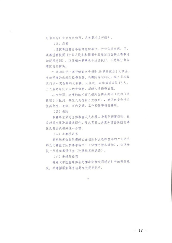
优米下载app关于公开征集中华人民共和国第十五届运动会群众比赛篮球项目承办单位及预报名信息的通知
2024-09-06 来源:本站原创
YO米直播世界杯