首页
优米娱乐划水麻将
协会概况
协会简介
领导介绍
现任理事
组织章程
组织架构
app优米
app优米
app优米
app优米
app优米
app优米
app优米
棋牌专业委员会
app优米
app优米
app优米
app优米
app优米
综合搏击
专业委员会
app优米
app优米
全国城区体育工作
专业委员会
联系我们
进入
协会项目
精品赛事
进入
培 训
进入
认定标准
进入
健康管理
进入
宣传推广
进入
品牌赛事
综合赛事
进入
职工足球
进入
职工乒乓球
进入
职工羽毛球
进入
桥牌
进入
优米官网登录入口网址
协会公告
协会会刊
会员风采
职工体育人随笔
进入
申请入会
您所在的位置:
网站首页
>
协会公告
>
正文
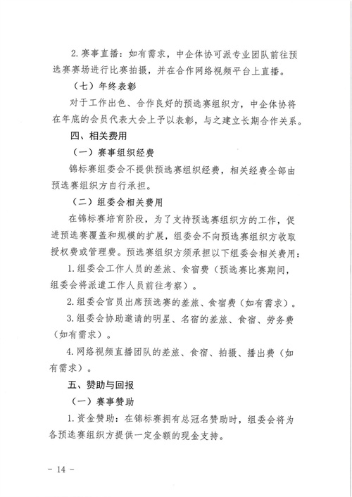
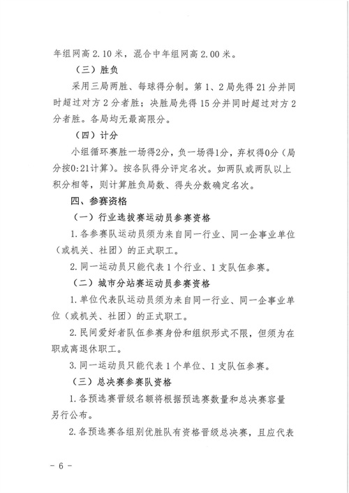
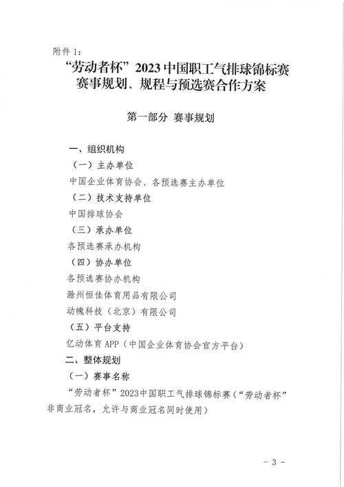
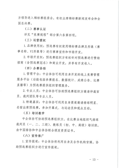
关于征集 “劳动者杯”2023中国职工气排球锦标赛预选赛合作方的通知
2023-02-15 来源:本站原创
点击下载盖章版通知及附件
YO米直播世界杯